關於醫聖
產品資訊
健保公告
更版功能
加值方案
資源下載
資訊分享
客戶名單
使用者IP位置 216.73.216.155
訂閱
退訂
相關連結
MORE..
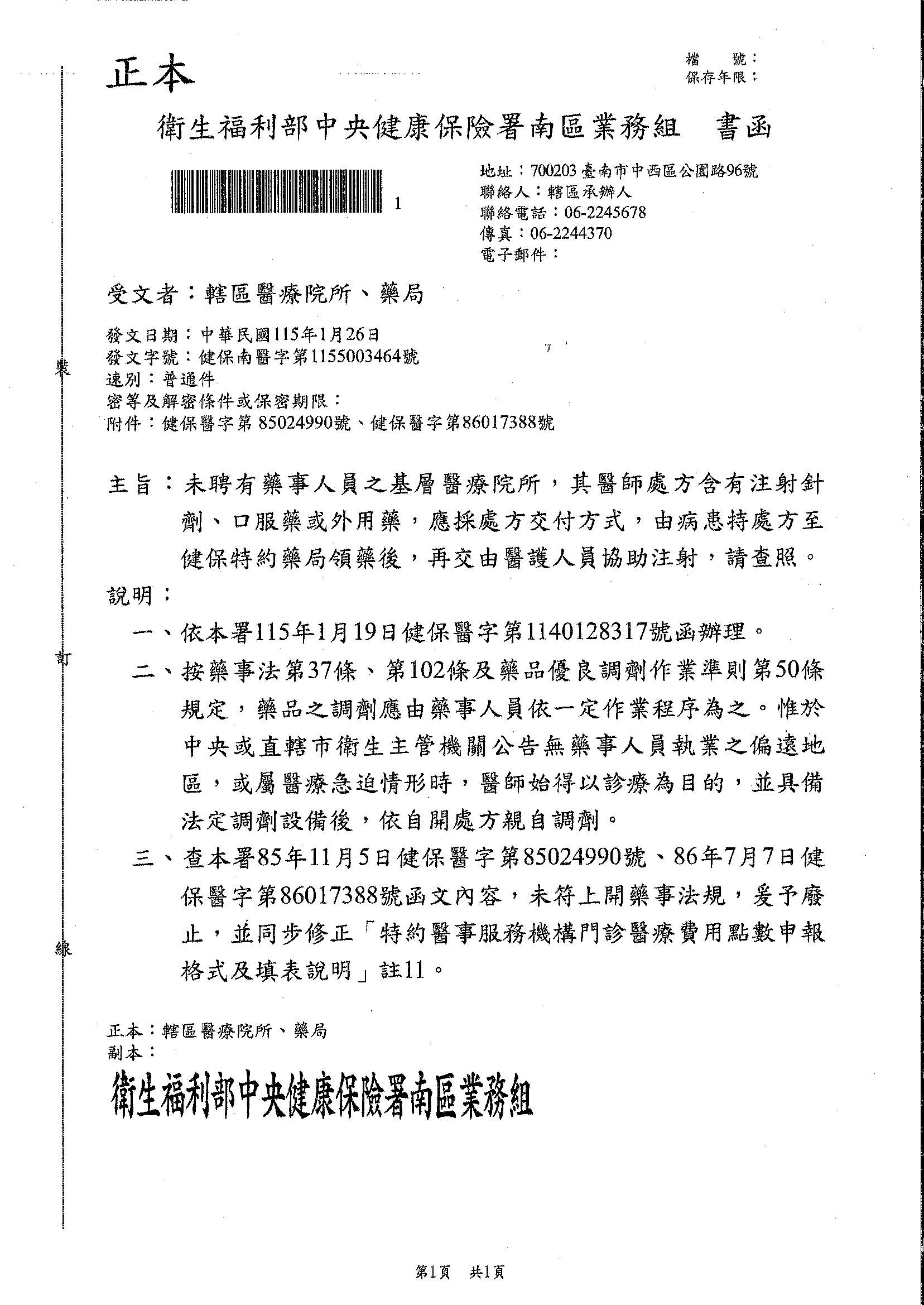
健保公告
未聘有藥事人員之基層醫療院所,其醫師處方含有注射針劑、口服藥或外用藥,應採處方交付方式
分類:健保署 日期:2026-01-27
Copyright © Shang Chan Information Services All Rights Reserved. | Design by
cynet
帳號
密碼
驗證
註冊
登入
忘記密碼
噗浪Plurk
推特Twitter
Facebook